日前,江苏省人民政府发布《省政府关于2020年度江苏省科学技术奖励的决定》,我校共有4项科技成果荣获江苏省科学技术奖,其中一等奖1项,二等奖1项,三等奖2项。
于如同教授团队的“脑胶质瘤分子靶点筛选及转化的关键技术创新”项目获江苏省科学技术奖一等奖;曹君利教授团队的“基于中脑奖赏系统的疼痛/抑郁发病机制的理论创新”项目获江苏省科学技术奖二等奖;高灿教授团队的“神经精神疾病突触可塑性机制及干预研究”项目和章龙珍教授团队的“具有靶向放化疗增敏及免疫增强效应的纳米粒子的构建及其应用性研究”项目获江苏省科学技术奖三等奖。
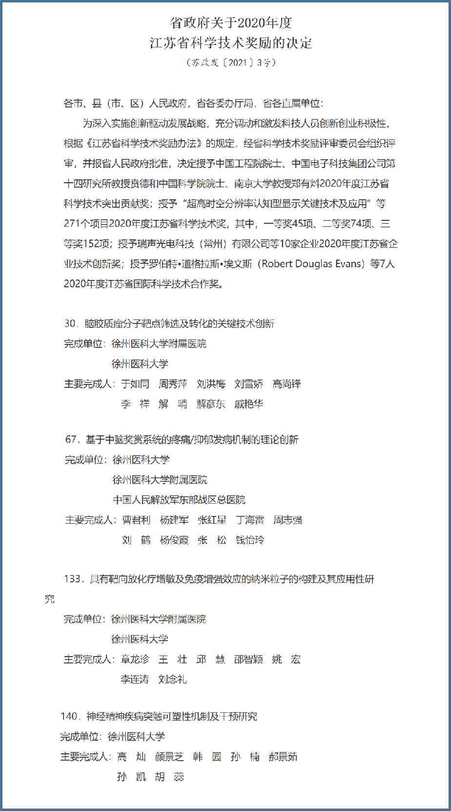
2020年度江苏省科学技术奖项目奖共271项,其中,一等奖45项、二等奖74项、三等奖152项;2人获江苏省科学技术突出贡献奖;7人获江苏省国际科学技术合作奖;10家企业获江苏省企业技术创新奖。

